How Blue Bonds Work
Infographic with Explanation
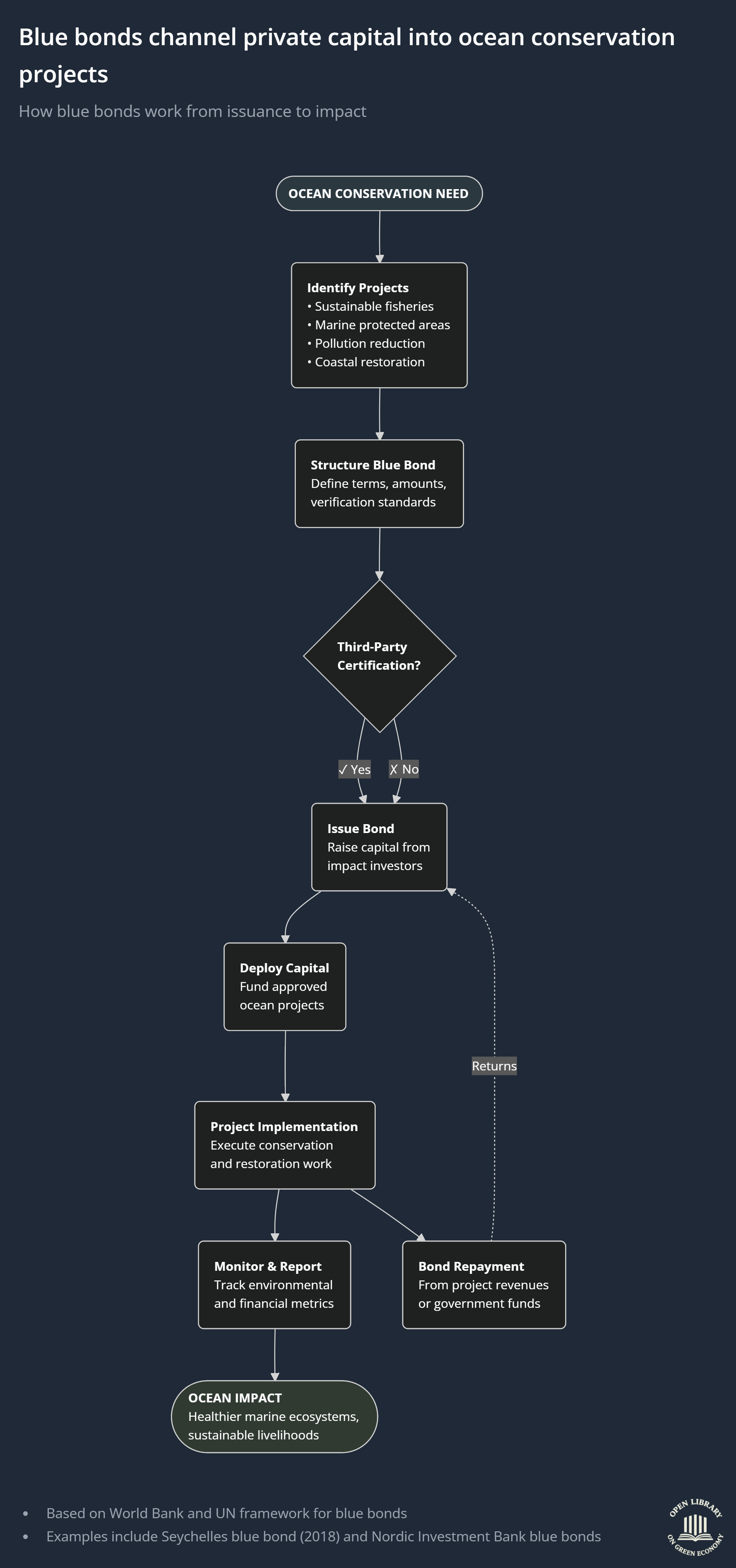
This chart explains how blue bonds are used to move private capital into ocean conservation in a structured and credible way. It shows the full journey from identifying an ocean problem to delivering real environmental impact while still repaying investors.
The process starts with a clear ocean conservation need. This could be declining fish stocks, damage to coral reefs, plastic pollution, or erosion of coastal ecosystems. Once the need is identified, specific projects are selected. These usually include sustainable fisheries management, creation or expansion of marine protected areas, pollution reduction programs, and coastal restoration efforts such as mangrove rehabilitation.
After projects are identified, the next step is to structure the blue bond. This involves defining how much money will be raised, how long the bond will run, how investors will be repaid, and what environmental standards must be met. At this stage, impact metrics and reporting requirements are designed so outcomes can be tracked later.
A critical decision point follows around third party certification. Independent verification bodies are often used to confirm that the projects genuinely contribute to ocean conservation and that reporting standards are high. Certification increases investor confidence and reduces the risk of green or impact washing. Even if certification is not legally required, most successful blue bonds pursue it to attract serious institutional capital.
Once the structure is finalised, the bond is issued and capital is raised from impact investors. These investors are typically institutions or funds that are willing to accept slightly lower returns in exchange for measurable environmental outcomes, although some blue bonds are structured at near market rates with credit enhancement.
The raised capital is then deployed into approved ocean projects. This funding is used to implement conservation actions on the ground, such as enforcing fishing limits, restoring reefs, upgrading monitoring systems, or supporting coastal communities in adopting sustainable practices.
As projects move into execution, continuous monitoring and reporting takes place. Environmental indicators such as fish biomass, biodiversity health, or water quality are tracked alongside financial performance. Transparent reporting ensures accountability and maintains trust between issuers and investors.
At the same time, the bond includes a repayment mechanism. Investors are repaid either from revenues generated by the projects, such as sustainable fisheries income or tourism fees, or from government backed payments. This ensures that conservation does not rely purely on donations but becomes part of a financial system.
The final outcome is ocean impact. Healthier marine ecosystems support biodiversity, protect coastlines, and sustain livelihoods for fishing communities. Investors receive their returns, governments achieve conservation goals, and long term environmental benefits are locked in.
A real world example helps make this clearer. The Seychelles blue bond issued in 2018 raised capital to support sustainable fisheries and marine protection. Investors were repaid through a combination of government support and fisheries revenues, while large areas of the country’s ocean territory were placed under conservation management. The result was improved ocean governance, protected biodiversity, and continued economic activity tied to healthy seas.
The chart shows that blue bonds are carefully designed financial instruments that align investor incentives with long term ocean conservation outcomes.


