Open Library on Green Economy
Subscribe
Sign in
Home
Expert Insights
Sustainable Finance
Infographics
Green Policy
Case Study
Financial Instruments
Reporting
PRI
Archive
About
Reporting
Latest
Top
Discussions
What is the Impact of Insecurity on the Great Green Wall Initiative in Nigeria?
Scope of the GGW in Nigeria, How Insecurity Impacts GGWI in Northeastern Nigeria, Adaptation Strategies, and Recommendations
Apr 3
•
ibrahim dibal
4
1
What is The Kunming-Montreal Global Biodiversity Framework?
KMGBF as a Response to an Unprecedented Crisis, Core Concept, Disclosure of Biodiversity Dependency, Risks related to Dependencies, LEAP Process…
Mar 30
•
RISHIPARNA GUHA
1
1
Why Do We Need Science-based Targets for the Circular Economy(SBTce)?
The case for SBTce inspired by SBTi and SBTN, Introduction to Global Circularity Protocol(GCP), Risks, Opportunities, and Recommendations
Feb 11
•
Simone Domenico Sorbo
5
Lifecycle of a Green Bond
Infographic with Explanation
Feb 5
•
Akaash Dudwani
3
How Companies Trade Future Delivery of Carbon Credits
Infographic with Explanation on Carbon Offset Trading Process, Price Discovery and Early Financing.
Jan 21
•
Akaash Dudwani
2
Seychelles Blue Bonds Case Study - Impact Flow
Infographic with Explanation
Jan 9
•
Akaash Dudwani
How Blue Bonds Work
Infographic with Explanation
Dec 28, 2025
•
Akaash Dudwani
2
Process Flow for Selecting ESG Funds
Infographic with Explanation
Dec 18, 2025
•
Akaash Dudwani
3
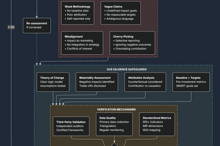
How to Identify Risks & Implement Safeguards in Impact Investing
Infographic with Explanation
Dec 13, 2025
•
Akaash Dudwani
Decision Chart for ESG Investments
Infographic with Example & Explanation
Dec 9, 2025
•
Akaash Dudwani
1
Development of Impact Investing Landscape
Infographic with Explanation
Dec 6, 2025
•
Akaash Dudwani
1
What Is Impact Investing?
Pillars of Impact Investing, Proving Causation and Additionality, Case-study on India, Market Growth, Measurement and Frameworks, Blended Finance…
Nov 23, 2025
•
Akaash Dudwani
3
This site requires JavaScript to run correctly. Please
turn on JavaScript
or unblock scripts